Working Backwards AI is a generative-AI platform that simulates feedback from virtual customers and domain experts to help PMs refine product ideas and develop stronger PR/FAQ documents. Through multi-agent orchestration, WBAI evaluates concepts, identifies CX risks, and delivers customer-backed insights that turn early ideas into validated product directions.

Working Backwards AI

My Roles

Product Design

UI/UX Design

UX Research

 

 

Tools

Figma

 

Timeline

Feb 2025 - Present

I want to write a PRFAQ document.

I need some guidance.

Working Backwards is Amazon's approach to innovation that starts with the customer and works backward to create products, services, and experiences that truly meet their needs. Rather than starting with what's technically possible or what the business wants, we focus on what would genuinely delight customers.

Today, we'll structure our discussion around the 5 Customer Questions framework. Here's how we'll proceed:

  1. Listen: Who is the customer and what insights do we have about them?
  2. Define: What is the prevailing customer problem/opportunity? What data informed this?
  3. Invent: What is the solution? Why is it the right solution versus alternatives?
  4. Refine: How would we describe the end-to-end customer experience? What is the most important benefit?
  5. Test & Iterate: How will we define and measure success?

Once we've thoroughly explored these questions, I'll help you generate a first-draft PRFAQ document that captures your idea in Amazon's standard format.

Would you like to proceed directly to the Listen stage, or do you have any questions about the Working Backwards process first?

Was this information helpful?

I can help you with writing a PRFAQ (Press Release/Frequently Asked Questions). Before we begin, I'd like to know your preference:

  1. Guide me through the Working Backwards process to write a PRFAQ.
  2. I'm familiar with the PRFAQ format and I'm ready to start writing!

Was this information helpful?

Message Working Backwards AI

Usage is subject to data handling guidelines.

Working

Backwards ai

My projects

Help

WBAI rapidly generates customer problems, opportunity spaces, and concept directions from a simple prompt—helping PMs explore and shape ideas without long chat interactions.

AI-Powered Ideation

WBAI rapidly generates customer problems, opportunity spaces, and concept directions from a simple prompt—helping PMs explore and shape ideas without long chat interactions.

Working

Backwards ai

My projects

Help

Message Working Backwards AI

I can help you with writing a PRFAQ (Press Release/Frequently Asked Questions). Before we begin, I'd like to know your preference:

  1. Guide me through the Working Backwards process to write a PRFAQ.
  2. I'm familiar with the PRFAQ format and I'm ready to start writing!

I will generate an example PRFAQ for you, skipping the Working Backwards questions process. Here’s a sample PRFAQ.

Created PRFAQ document

I want to write a PRFAQ for Amazon Haul.

Let’s write a sample PRFAQ and skip the Working Backwards questions process.

View all versions

Export

Comments

Customer Personas

PRFAQ - Amazon Haul

SEATTLE — Amazon.com (NASDAQ: AMZN) today announced Amazon Haul, a new delivery option that lets customers choose a specific day to receive all their Amazon orders from the previous week, reducing delivery trips and offering more predictable delivery times.

Starting today, Prime members in select U.S. cities can opt to receive all their Amazon purchases in a single weekly delivery on their preferred day. This new service helps customers who want to ensure they're home for deliveries while also reducing Amazon's carbon footprint through consolidated shipping.

"Our customers have told us they want more control over when their packages arrive, and they care about sustainability," said [Senior VP of Amazon Operations]. "Amazon Haul addresses both needs by letting customers choose their delivery day while significantly reducing the number of delivery trips to their homes."

With Amazon Haul, customers simply select their preferred delivery day during checkout. All orders placed throughout the week are automatically consolidated and delivered together on their chosen day. The service is free for Prime members.

"As a working parent, knowing exactly when my packages will arrive has been game-changing," said Sarah Chen, an Amazon Haul beta tester in Seattle. "Instead of multiple deliveries throughout the week, I get everything on Saturdays when I'm home. It's more convenient and I feel good about reducing delivery trips to my house."

Based on the service description, here are relevant customer personas and their pain points:

PersonaDescriptionPain PointsThe Busy ProfessionalWorking parent who values predictability and wants weekend deliveries- Missing packages during work hours

  • Unpredictable delivery times
  • Multiple disruptions throughout week | | The Eco-Conscious Consumer | Someone who prioritizes sustainability and environmental impact | - Guilt over multiple delivery trips
  • Excessive packaging waste
  • High carbon footprint | | The Schedule Optimizer | Customer who wants control over delivery timing | - Lack of delivery predictability
  • Difficulty planning around arrivals
  • Random delivery windows | | The Regular Prime Shopper | Frequent Amazon customer making multiple weekly purchases | - Too many separate deliveries
  • Package coordination hassle
  • Storage management issues |

FAQ

Q: How does Amazon Haul work? A: Customers select their preferred delivery day during checkout. Orders placed throughout the week are held at our fulfillment centers and consolidated for delivery on their chosen day. Customers can change their preferred day anytime.

Q: Is there an extra cost for Amazon Haul? A: No, Amazon Haul is included free with Prime membership.

Q: What if I need an item urgently? A: Customers can still select standard Prime delivery options for urgent items while maintaining Amazon Haul for other orders.

Q: Which cities have Amazon Haul? A: The service is launching in Seattle, Los Angeles, New York City, and Chicago, with plans to expand to additional cities throughout 2024-2025.

Q: How does this help sustainability? A: By consolidating multiple deliveries into one, we reduce the number of delivery trips and associated carbon emissions. Initial pilots show up to 30% reduction in last-mile delivery emissions.

Q: What happens if I'm not home on my delivery day? A: Customers can provide delivery instructions or select an Amazon Hub Locker as their delivery location. If no one is available to receive the delivery, we'll follow standard Amazon delivery procedures.

Documents Generation & Refinement

WBAI simulates targeted feedback from virtual customers and domain experts, surfacing blind spots and CX risks early so teams can strengthen their product direction.

View all versions

Export

Comments

Customer Personas

PRFAQ - Amazon Haul

SEATTLE—Amazon.com (NASDAQ: AMZN) today announced Amazon Haul, a new delivery option that lets customers choose a specific day to receive all their Amazon orders from the previous week, reducing delivery trips and offering more predictable delivery times.

Starting today, Prime members in select U.S. cities can opt to receive all their Amazon purchases in a single weekly delivery on their preferred day. This new service helps customers who want to ensure they're home for deliveries while also reducing Amazon's carbon footprint through consolidated shipping.

"Our customers have told us they want more control over when their packages arrive, and they care about sustainability," said [Senior VP of Amazon Operations]. "Amazon Haul addresses both needs by letting customers choose their delivery day while significantly reducing the number of delivery trips to their homes."

With Amazon Haul, customers simply select their preferred delivery day during checkout. All orders placed throughout the week are automatically consolidated and delivered together on their chosen day. The service is free for Prime members.

"As a working parent, knowing exactly when my packages will arrive has been game-changing," said Sarah Chen, an Amazon Haul beta tester in Seattle. "Instead of multiple deliveries throughout the week, I get everything on Saturdays when I'm home. It's more convenient and I feel good about reducing delivery trips to my house."

Based on the service description, here are relevant customer personas and their pain points:

PersonaDescriptionPain PointsThe Busy ProfessionalWorking parent who values predictability and wants weekend deliveries- Missing packages during work hours

  • Unpredictable delivery times
  • Multiple disruptions throughout week | | The Eco-Conscious Consumer | Someone who prioritizes sustainability and environmental impact | - Guilt over multiple delivery trips
  • Excessive packaging waste
  • High carbon footprint | | The Schedule Optimizer | Customer who wants control over delivery timing | - Lack of delivery predictability
  • Difficulty planning around arrivals
  • Random delivery windows | | The Regular Prime Shopper | Frequent Amazon customer making multiple weekly purchases | - Too many separate deliveries
  • Package coordination hassle
  • Storage management issues |

FAQ

Q: How does Amazon Haul work? A: Customers select their preferred delivery day during checkout. Orders placed throughout the week are held at our fulfillment centers and consolidated for delivery on their chosen day. Customers can change their preferred day anytime.

Q: Is there an extra cost for Amazon Haul? A: No, Amazon Haul is included free with Prime membership.

Q: What if I need an item urgently? A: Customers can still select standard Prime delivery options for urgent items while maintaining Amazon Haul for other orders.

Q: Which cities have Amazon Haul? A: The service is launching in Seattle, Los Angeles, New York City, and Chicago, with plans to expand to additional cities throughout 2024-2025.

Q: How does this help sustainability? A: By consolidating multiple deliveries into one, we reduce the number of delivery trips and associated carbon emissions. Initial pilots show up to 30% reduction in last-mile delivery emissions.

Q: What happens if I'm not home on my delivery day? A: Customers can provide delivery instructions or select an Amazon Hub Locker as their delivery location. If no one is available to receive the delivery, we'll follow standard Amazon delivery procedures.

Shuai Xu

Reply or @ mention someone

While I appreciate the focus on delivery control, as a busy parent, I need to know specifically how flexible these delivery windows are. Will I be able to select evening deliveries after my kids are home from activities, or weekend times when I'm not juggling work and family commitments?

 

Recommended Action: Update the quote to include specific time window options that resonate with busy families.

Busy Parent

10:02 AM

BP

Was this information helpful?

Resolve

Consider adding explicit messaging about tracking status anomalies during customer clearance. CS data shows orders may incorrectly display ‘out for delivery’ while still in transit through customers, which drives customer contacts.

Customer Service Expert

9:42 AM

CS

Resolve

Consider adding a customer FAQ addressing the mobile-only limitation at launch, as CS data shows customers contacting support when unable to view orders on desktop.

Customer Service Expert

9:40 AM

CS

Resolve

Comments Filter

Resolve all

Working

Backwards ai

My projects

Help

Virtual Customer & Expert Feedback

PMs can’t access customer insights easily.

PM: Every day I’m trying to understand what customers need…but all the information lives in different places. I spend too much time manually connecting insights across disconnected systems ...

2.1 To understand the problem, let’s step into a PM’s day ...

PMs lack early, objective feedback

PM: When I write a PRFAQ, I’m constantly unsure whether I’m focusing on the right customer, using the right insights, or crafting the narrative correctly. The worst part? I usually don’t realize I’m on the wrong path until the review meeting—after investing a ton of time and energy. I wish I had someone who could challenge my thinking earlier, before I get too far.

PMs don’t know when or how to involve the right experts

PM: Half of my anxiety comes from not knowing which expert I’m supposed to talk to.There are so many domain owners across Amazon, and every team sees risk differently. I hate the feeling of discovering—weeks later—that I should’ve involved CS or Tech much earlier. It makes me feel like I’m guessing my way through the process.

2.2 When PM Pain Becomes Amazon Problems

PM friction doesn’t stay inside the team — it scales into costly customer pain and business risk.

At Amazon’s scale, small product decisions can have outsized consequences.

When customer experience issues are discovered after launch, they don’t affect a handful of users—they translate into millions of customer contacts and significant operational cost every year.

Active Amazon customers

315M

CSA-handled customer contacts per year

438M

Annual customer service cost

$1.28B

03 My Approach

3.1

Research

Competitive Analysis

PM Interviews

Workflow Mapping

Ideation Workshops

3.2

Strategy

Problem Framing

Product Re-scoping

Feature Prioritization

Roadmap Creation

3.3

Design

Wireframes

Multi-Agent Architecture

Hi-fi Design

Interactive Prototype

3.4

Evaluate

Usability Testing

Design Iterations

Team Presentation

My Contribution

 

As the Lead UX Designer on WBAI, I reframed the initial CS-risk module into a full 0→1 PM decision-support system by synthesizing research, PM workflow insights, and leadership feedback. I led competitive analysis, workflow mapping, and ideation workshops, and used these findings to define the product direction, multi-agent architecture, core IA, user flows, and the roadmap for the MVP and Beta launch.

 

I designed the end-to-end experience—from ideation and PRFAQ generation to the document workspace and multi-agent comment interactions—while partnering closely with science and engineering to establish virtual customer fidelity, trust mechanisms, and technical feasibility. I validated the product through Beta usability testing, guided key iterations toward V2, and shaped the future vision.

3.1 Research

Competitive Analysis

 

I first examined the market to understand whether existing AI products can help PMs identify customer needs more easily, provide reliable feedback during document writing, and accurately simulate real virtual customers and domain experts.

I found that:

 

  • Tools like ChatGPT can brainstorm or rewrite content, but their responses are generic, because they do not have access to Amazon’s customer data, CX defects, or Working Backwards principles.
  • Writing tools such as Notion AI improve clarity and structure, but they lack critical reasoning and cannot challenge PM assumptions or identify missing customer problems.
  • All external AI tools operate as isolated chatboxes, meaning PMs must manually copy insights across multiple systems, losing context and creating fragmented workflows.

 

Therefore, I want to create a tool that is tailored to the needs of Amazon PMs—one that combines real customer data, domain-expert reasoning, and the Working Backwards methodology. Our goal is to help PMs quickly understand true customer problems, uncover blind spots, strengthen product narratives, and make better decisions from ideation to PRFAQ completion.

PM Interviews

 

To test the early concept of a Piper-based CS risk–identification module, I built initial design explorations and conducted 5 PM interviews to understand what builders truly needed. These sessions helped evaluate whether a “CX risk predictor” delivered meaningful value or whether the opportunity should expand.

I found that:

 

Across participants, I consistently observed several pain points and unmet needs:

 

    • PMs wanted the tool to help them incorporate risks directly into their PRFAQs, rather than forcing them to manually rewrite sections afterward.
    • Many asked for the ability to reference existing Amazon solutions or past implementations, as they often suspect “someone in Amazon has already solved this problem.”
    • PMs valued the AI-generated customer quotes but needed clearer priority, ownership, and actionability behind each risk.
    • Multiple PMs needed support to differentiate internal vs. external personas, and requested stakeholder-specific views (e.g., Legal, CS, Ops).
    • The two-panel layout was intuitive, but the system needed clearer explanation of output structure, numbering logic, and feedback controls.
    • PMs expressed interest in deeper insights, such as connections to COEs, incident reports, mitigation strategies, and senior-leadership-level questions.

 

Quotes:

 

  • “I don’t want to spend another two hours rewriting the PRFAQ. I want the tool to help me incorporate these risks directly.” — PM, Ads
  • “The output is helpful, but once I get the risks, I’m not sure what to do next. Who owns each one? What actions should I take?” — PM, Amazon Business
  • Someone in Amazon has usually built something similar. I’d love if the tool could point me to existing implementations or who to contact.” — PM, Retail
  • The personas were surprisingly useful. One of them surfaced something we hadn’t considered.” — PM, Amazon Business
  • This could save us a whole stakeholder meeting if the tool can show the risks and we can align async.” — PM, Prime Video
  • Identifying risks isn’t the hard part. The hard part is what comes after—assigning action items, owners, due dates.” — PM, Audible

Ideation Workshop

 

To better understand how PMs surface CX risks and make early product decisions, I led a cross-functional ideation workshop with PMs, TPMs and Tech team partners. We mapped their current workflows, pain points, and expectations around early-stage product discovery.

We found that:

 

  • PMs struggle to anticipate real customer reactions early, often relying on intuition instead of structured customer signals.
  • It’s unclear which experts to involve and when, leading to fragmented collaboration and rework.
  • Customer insights are scattered across multiple internal systems, making it difficult to form a cohesive understanding of risks.
  • Current tools feel reactive, surfacing CX issues too late in the process, often near launch.
  • Teams use inconsistent processes, resulting in variable document quality and gaps in Working Backwards thinking.

 

 

The key insight from the ideation sessions is that Product Managers need more than just document templates or writing tools. They require an intelligent, empathetic system that understands Amazon's culture, reduces cognitive load, and provides comprehensive support throughout the product development lifecycle. This system should seamlessly integrate stakeholder management, cultural guidance, and end-to-end process support, effectively serving as an knowledgeable partner that navigates both the technical and customer obsession aspects of product development within Amazon's complex environment.

3.2 Strategy

In the strategy phase, I partnered closely with our PM and cross-functional stakeholders to clarify the true customer problem, redefine the product scope, and shape a focused roadmap for delivering the highest-value version of WBAI. Through research synthesis, PM interviews, Tiger Team workshops, and competitive analysis, we moved from a narrow CS-risk feature to a deeply customer-centric 0→1 AI decision-support platform. This phase centered on framing the right problem, rescoping the ambition, prioritizing what to build first, and structuring a roadmap that balanced feasibility with long-term vision.

To determine which features should enter the MVP, I synthesized insights from PM JTBD analysis, early PM interview findings, Tiger Team brainstorming, and technical feasibility discussions. I facilitated prioritization sessions with PM, science, and engineering, using a value–complexity matrix to identify which capabilities would create the strongest decision-making loop with the least friction.

3.3 Design

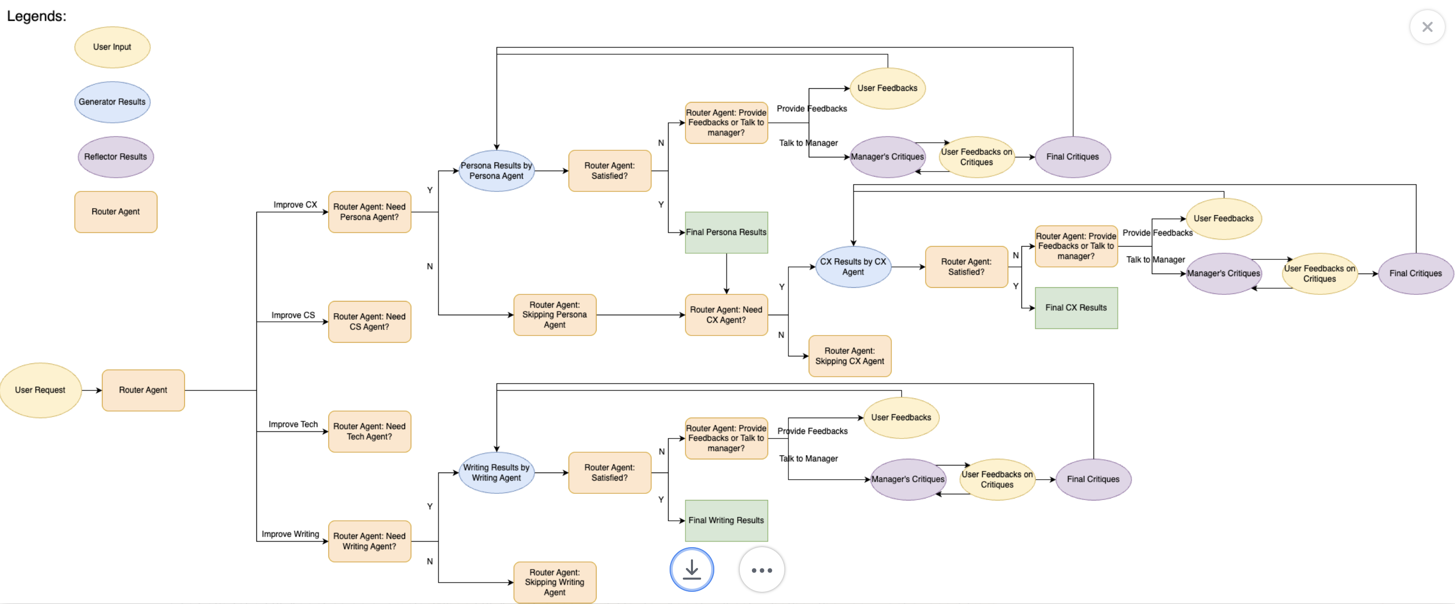
The first step in the design phase was aligning our UX vision with the scientific architecture that would power WBAI. I partnered closely with the Science team to understand the proposed multi-agent workflow—how the customer agent, expert agents, router agent, and reflection loops would interact to produce credible, Amazon-grounded reasoning. Before jumping into UI, I translated these technical components into early sketches and system diagrams, mapping out how information would flow between agents and where user inputs would fit in. These low-fidelity wireframes became a shared canvas for discussions with Science and Engineering, helping us validate feasibility, clarify agent roles, and ensure we all had a consistent mental model of how WBAI should behave. 

Sketches & Wireframes

 

I quickly drew out sketches of these functionalities with the team to make sure that everyone’s on the same page.

Wireframes

 

I created wireframes and brought interactive prototypes to our potential users for feedback.

Prototypes

AI-Powered Ideation & Document Creation

Brainstorming and ideation are among the most used capabilities in WBAI. An ideation session begins with a simple prompt or uploaded context, and WBAI automatically surfaces customer insights, highlights opportunities, and proposes multiple concept directions to explore.

 

PMs can then refine these ideas through guided loops and instantly generate structured artifacts—such as PRFAQs, BRDs, and product concepts—supported by customer personas, CX insights, and expert agent perspectives.

Virtual Customer Feedback Engine

Virtual Customer Comments bring the voice of the customer directly into a PM’s workflow. After reviewing a PRFAQ, BRD, or concept draft, WBAI’s customer agents generate tangible, scenario-based comments that reflect how real customers might react to the proposed experience. These comments make abstract risks concrete, highlight blind spots, and help PMs empathize with diverse customer perspectives—early enough to influence product direction and strengthen the overall narrative.

3.4 Evaluate

The results of the Working Backwards AI beta were significant.Through usability tests and prototype demos, we collected feedback from 22 senior Product Managers and Program Managers. Users consistently reported higher confidence in their product narratives, faster iteration cycles, and deeper exploration of customer and technical risks. WBAI was repeatedly described as outperforming existing tools by combining the rigor of Working Backwards coaching with AI-powered speed and scale, while introducing new value through virtual customer and expert feedback.

Virtual usability session with PM

What users said ...

“I saved around 50–75% of the time preparing for my PRFAQ review.”

“It picked out three very good risks and directly influenced my roadmap decisions.”

“It’s like having a virtual review meeting.”

“I love this! The agent-based feedback makes it genuinely useful.”

Signals of Impact

1,000+ Amazon PMs onboarded in the first month after launch

76% of users reported Working Backwards AI helped them improve their product idea

Net Promoter Score is 53.5 (Great)

Customer Satisfaction Score is 92.9% (Excellent)

Data as of January 27, 2026, based on the first six weeks following the initial release.

shuaiedward123@gmail.com

Working Backwards AI is a generative-AI platform that simulates feedback from virtual customers and domain experts to help PMs refine product ideas and develop stronger PR/FAQ documents. Through multi-agent orchestration, WBAI evaluates concepts, identifies CX risks, and delivers customer-backed insights that turn early ideas into validated product directions.

Working Backwards AI

My Roles

Product Design

UI/UX Design

UX Research

 

 

Tools

Figma

 

Timeline

Feb 2025 - Present

I want to write a PRFAQ document.

I need some guidance.

Working Backwards is Amazon's approach to innovation that starts with the customer and works backward to create products, services, and experiences that truly meet their needs. Rather than starting with what's technically possible or what the business wants, we focus on what would genuinely delight customers.

Today, we'll structure our discussion around the 5 Customer Questions framework. Here's how we'll proceed:

  1. Listen: Who is the customer and what insights do we have about them?
  2. Define: What is the prevailing customer problem/opportunity? What data informed this?
  3. Invent: What is the solution? Why is it the right solution versus alternatives?
  4. Refine: How would we describe the end-to-end customer experience? What is the most important benefit?
  5. Test & Iterate: How will we define and measure success?

Once we've thoroughly explored these questions, I'll help you generate a first-draft PRFAQ document that captures your idea in Amazon's standard format.

Would you like to proceed directly to the Listen stage, or do you have any questions about the Working Backwards process first?

Was this information helpful?

I can help you with writing a PRFAQ (Press Release/Frequently Asked Questions). Before we begin, I'd like to know your preference:

  1. Guide me through the Working Backwards process to write a PRFAQ.
  2. I'm familiar with the PRFAQ format and I'm ready to start writing!

Was this information helpful?

Message Working Backwards AI

Usage is subject to data handling guidelines.

Working

Backwards ai

My projects

Help

WBAI rapidly generates customer problems, opportunity spaces, and concept directions from a simple prompt—helping PMs explore and shape ideas without long chat interactions.

AI-Powered Ideation

WBAI rapidly generates customer problems, opportunity spaces, and concept directions from a simple prompt—helping PMs explore and shape ideas without long chat interactions.

Working

Backwards ai

My projects

Help

Message Working Backwards AI

I can help you with writing a PRFAQ (Press Release/Frequently Asked Questions). Before we begin, I'd like to know your preference:

  1. Guide me through the Working Backwards process to write a PRFAQ.
  2. I'm familiar with the PRFAQ format and I'm ready to start writing!

I will generate an example PRFAQ for you, skipping the Working Backwards questions process. Here’s a sample PRFAQ.

Created PRFAQ document

I want to write a PRFAQ for Amazon Haul.

Let’s write a sample PRFAQ and skip the Working Backwards questions process.

View all versions

Export

Comments

Customer Personas

PRFAQ - Amazon Haul

SEATTLE — Amazon.com (NASDAQ: AMZN) today announced Amazon Haul, a new delivery option that lets customers choose a specific day to receive all their Amazon orders from the previous week, reducing delivery trips and offering more predictable delivery times.

Starting today, Prime members in select U.S. cities can opt to receive all their Amazon purchases in a single weekly delivery on their preferred day. This new service helps customers who want to ensure they're home for deliveries while also reducing Amazon's carbon footprint through consolidated shipping.

"Our customers have told us they want more control over when their packages arrive, and they care about sustainability," said [Senior VP of Amazon Operations]. "Amazon Haul addresses both needs by letting customers choose their delivery day while significantly reducing the number of delivery trips to their homes."

With Amazon Haul, customers simply select their preferred delivery day during checkout. All orders placed throughout the week are automatically consolidated and delivered together on their chosen day. The service is free for Prime members.

"As a working parent, knowing exactly when my packages will arrive has been game-changing," said Sarah Chen, an Amazon Haul beta tester in Seattle. "Instead of multiple deliveries throughout the week, I get everything on Saturdays when I'm home. It's more convenient and I feel good about reducing delivery trips to my house."

Based on the service description, here are relevant customer personas and their pain points:

PersonaDescriptionPain PointsThe Busy ProfessionalWorking parent who values predictability and wants weekend deliveries- Missing packages during work hours

  • Unpredictable delivery times
  • Multiple disruptions throughout week | | The Eco-Conscious Consumer | Someone who prioritizes sustainability and environmental impact | - Guilt over multiple delivery trips
  • Excessive packaging waste
  • High carbon footprint | | The Schedule Optimizer | Customer who wants control over delivery timing | - Lack of delivery predictability
  • Difficulty planning around arrivals
  • Random delivery windows | | The Regular Prime Shopper | Frequent Amazon customer making multiple weekly purchases | - Too many separate deliveries
  • Package coordination hassle
  • Storage management issues |

FAQ

Q: How does Amazon Haul work? A: Customers select their preferred delivery day during checkout. Orders placed throughout the week are held at our fulfillment centers and consolidated for delivery on their chosen day. Customers can change their preferred day anytime.

Q: Is there an extra cost for Amazon Haul? A: No, Amazon Haul is included free with Prime membership.

Q: What if I need an item urgently? A: Customers can still select standard Prime delivery options for urgent items while maintaining Amazon Haul for other orders.

Q: Which cities have Amazon Haul? A: The service is launching in Seattle, Los Angeles, New York City, and Chicago, with plans to expand to additional cities throughout 2024-2025.

Q: How does this help sustainability? A: By consolidating multiple deliveries into one, we reduce the number of delivery trips and associated carbon emissions. Initial pilots show up to 30% reduction in last-mile delivery emissions.

Q: What happens if I'm not home on my delivery day? A: Customers can provide delivery instructions or select an Amazon Hub Locker as their delivery location. If no one is available to receive the delivery, we'll follow standard Amazon delivery procedures.

Documents Generation & Refinement

WBAI simulates targeted feedback from virtual customers and domain experts, surfacing blind spots and CX risks early so teams can strengthen their product direction.

View all versions

Export

Comments

Customer Personas

PRFAQ - Amazon Haul

SEATTLE—Amazon.com (NASDAQ: AMZN) today announced Amazon Haul, a new delivery option that lets customers choose a specific day to receive all their Amazon orders from the previous week, reducing delivery trips and offering more predictable delivery times.

Starting today, Prime members in select U.S. cities can opt to receive all their Amazon purchases in a single weekly delivery on their preferred day. This new service helps customers who want to ensure they're home for deliveries while also reducing Amazon's carbon footprint through consolidated shipping.

"Our customers have told us they want more control over when their packages arrive, and they care about sustainability," said [Senior VP of Amazon Operations]. "Amazon Haul addresses both needs by letting customers choose their delivery day while significantly reducing the number of delivery trips to their homes."

With Amazon Haul, customers simply select their preferred delivery day during checkout. All orders placed throughout the week are automatically consolidated and delivered together on their chosen day. The service is free for Prime members.

"As a working parent, knowing exactly when my packages will arrive has been game-changing," said Sarah Chen, an Amazon Haul beta tester in Seattle. "Instead of multiple deliveries throughout the week, I get everything on Saturdays when I'm home. It's more convenient and I feel good about reducing delivery trips to my house."

Based on the service description, here are relevant customer personas and their pain points:

PersonaDescriptionPain PointsThe Busy ProfessionalWorking parent who values predictability and wants weekend deliveries- Missing packages during work hours

  • Unpredictable delivery times
  • Multiple disruptions throughout week | | The Eco-Conscious Consumer | Someone who prioritizes sustainability and environmental impact | - Guilt over multiple delivery trips
  • Excessive packaging waste
  • High carbon footprint | | The Schedule Optimizer | Customer who wants control over delivery timing | - Lack of delivery predictability
  • Difficulty planning around arrivals
  • Random delivery windows | | The Regular Prime Shopper | Frequent Amazon customer making multiple weekly purchases | - Too many separate deliveries
  • Package coordination hassle
  • Storage management issues |

FAQ

Q: How does Amazon Haul work? A: Customers select their preferred delivery day during checkout. Orders placed throughout the week are held at our fulfillment centers and consolidated for delivery on their chosen day. Customers can change their preferred day anytime.

Q: Is there an extra cost for Amazon Haul? A: No, Amazon Haul is included free with Prime membership.

Q: What if I need an item urgently? A: Customers can still select standard Prime delivery options for urgent items while maintaining Amazon Haul for other orders.

Q: Which cities have Amazon Haul? A: The service is launching in Seattle, Los Angeles, New York City, and Chicago, with plans to expand to additional cities throughout 2024-2025.

Q: How does this help sustainability? A: By consolidating multiple deliveries into one, we reduce the number of delivery trips and associated carbon emissions. Initial pilots show up to 30% reduction in last-mile delivery emissions.

Q: What happens if I'm not home on my delivery day? A: Customers can provide delivery instructions or select an Amazon Hub Locker as their delivery location. If no one is available to receive the delivery, we'll follow standard Amazon delivery procedures.

Shuai Xu

Reply or @ mention someone

While I appreciate the focus on delivery control, as a busy parent, I need to know specifically how flexible these delivery windows are. Will I be able to select evening deliveries after my kids are home from activities, or weekend times when I'm not juggling work and family commitments?

 

Recommended Action: Update the quote to include specific time window options that resonate with busy families.

Busy Parent

10:02 AM

BP

Was this information helpful?

Resolve

Consider adding explicit messaging about tracking status anomalies during customer clearance. CS data shows orders may incorrectly display ‘out for delivery’ while still in transit through customers, which drives customer contacts.

Customer Service Expert

9:42 AM

CS

Resolve

Consider adding a customer FAQ addressing the mobile-only limitation at launch, as CS data shows customers contacting support when unable to view orders on desktop.

Customer Service Expert

9:40 AM

CS

Resolve

Comments Filter

Resolve all

Working

Backwards ai

My projects

Help

Virtual Customer & Expert Feedback

PMs can’t access customer insights easily.

PM: Every day I’m trying to understand what customers need…but all the information lives in different places. I spend too much time manually connecting insights across disconnected systems ...

2.1 To understand the problem, let’s step into a PM’s day ...

PMs lack early, objective feedback

PM: When I write a PRFAQ, I’m constantly unsure whether I’m focusing on the right customer, using the right insights, or crafting the narrative correctly. The worst part? I usually don’t realize I’m on the wrong path until the review meeting—after investing a ton of time and energy. I wish I had someone who could challenge my thinking earlier, before I get too far.

PMs don’t know when or how to involve the right experts

PM: Half of my anxiety comes from not knowing which expert I’m supposed to talk to.There are so many domain owners across Amazon, and every team sees risk differently. I hate the feeling of discovering—weeks later—that I should’ve involved CS or Tech much earlier. It makes me feel like I’m guessing my way through the process.

2.2 When PM Pain Becomes Amazon Problems

PM friction doesn’t stay inside the team — it scales into costly customer pain and business risk.

At Amazon’s scale, small product decisions can have outsized consequences.

When customer experience issues are discovered after launch, they don’t affect a handful of users—they translate into millions of customer contacts and significant operational cost every year.

Active Amazon customers

315M

CSA-handled customer contacts per year

438M

Annual customer service cost

$1.28B

03 My Approach

3.1

Research

Competitive Analysis

PM Interviews

Workflow Mapping

Ideation Workshops

3.2

Strategy

Problem Framing

Product Re-scoping

Feature Prioritization

Roadmap Creation

3.3

Design

Wireframes

Multi-Agent Architecture

Hi-fi Design

Interactive Prototype

3.4

Evaluate

Usability Testing

Design Iterations

Team Presentation

My Contribution

 

As the Lead UX Designer on WBAI, I reframed the initial CS-risk module into a full 0→1 PM decision-support system by synthesizing research, PM workflow insights, and leadership feedback. I led competitive analysis, workflow mapping, and ideation workshops, and used these findings to define the product direction, multi-agent architecture, core IA, user flows, and the roadmap for the MVP and Beta launch.

 

I designed the end-to-end experience—from ideation and PRFAQ generation to the document workspace and multi-agent comment interactions—while partnering closely with science and engineering to establish virtual customer fidelity, trust mechanisms, and technical feasibility. I validated the product through Beta usability testing, guided key iterations toward V2, and shaped the future vision.

3.1 Research

Competitive Analysis

 

I first examined the market to understand whether existing AI products can help PMs identify customer needs more easily, provide reliable feedback during document writing, and accurately simulate real virtual customers and domain experts.

I found that:

 

  • Tools like ChatGPT can brainstorm or rewrite content, but their responses are generic, because they do not have access to Amazon’s customer data, CX defects, or Working Backwards principles.
  • Writing tools such as Notion AI improve clarity and structure, but they lack critical reasoning and cannot challenge PM assumptions or identify missing customer problems.
  • All external AI tools operate as isolated chatboxes, meaning PMs must manually copy insights across multiple systems, losing context and creating fragmented workflows.

 

Therefore, I want to create a tool that is tailored to the needs of Amazon PMs—one that combines real customer data, domain-expert reasoning, and the Working Backwards methodology. Our goal is to help PMs quickly understand true customer problems, uncover blind spots, strengthen product narratives, and make better decisions from ideation to PRFAQ completion.

PM Interviews

 

To test the early concept of a Piper-based CS risk–identification module, I built initial design explorations and conducted 5 PM interviews to understand what builders truly needed. These sessions helped evaluate whether a “CX risk predictor” delivered meaningful value or whether the opportunity should expand.

I found that:

 

Across participants, I consistently observed several pain points and unmet needs:

 

    • PMs wanted the tool to help them incorporate risks directly into their PRFAQs, rather than forcing them to manually rewrite sections afterward.
    • Many asked for the ability to reference existing Amazon solutions or past implementations, as they often suspect “someone in Amazon has already solved this problem.”
    • PMs valued the AI-generated customer quotes but needed clearer priority, ownership, and actionability behind each risk.
    • Multiple PMs needed support to differentiate internal vs. external personas, and requested stakeholder-specific views (e.g., Legal, CS, Ops).
    • The two-panel layout was intuitive, but the system needed clearer explanation of output structure, numbering logic, and feedback controls.
    • PMs expressed interest in deeper insights, such as connections to COEs, incident reports, mitigation strategies, and senior-leadership-level questions.

 

Quotes:

 

  • “I don’t want to spend another two hours rewriting the PRFAQ. I want the tool to help me incorporate these risks directly.” — PM, Ads
  • “The output is helpful, but once I get the risks, I’m not sure what to do next. Who owns each one? What actions should I take?” — PM, Amazon Business
  • Someone in Amazon has usually built something similar. I’d love if the tool could point me to existing implementations or who to contact.” — PM, Retail
  • The personas were surprisingly useful. One of them surfaced something we hadn’t considered.” — PM, Amazon Business
  • This could save us a whole stakeholder meeting if the tool can show the risks and we can align async.” — PM, Prime Video
  • Identifying risks isn’t the hard part. The hard part is what comes after—assigning action items, owners, due dates.” — PM, Audible

Ideation Workshop

 

To better understand how PMs surface CX risks and make early product decisions, I led a cross-functional ideation workshop with PMs, TPMs and Tech team partners. We mapped their current workflows, pain points, and expectations around early-stage product discovery.

We found that:

 

  • PMs struggle to anticipate real customer reactions early, often relying on intuition instead of structured customer signals.
  • It’s unclear which experts to involve and when, leading to fragmented collaboration and rework.
  • Customer insights are scattered across multiple internal systems, making it difficult to form a cohesive understanding of risks.
  • Current tools feel reactive, surfacing CX issues too late in the process, often near launch.
  • Teams use inconsistent processes, resulting in variable document quality and gaps in Working Backwards thinking.

 

 

The key insight from the ideation sessions is that Product Managers need more than just document templates or writing tools. They require an intelligent, empathetic system that understands Amazon's culture, reduces cognitive load, and provides comprehensive support throughout the product development lifecycle. This system should seamlessly integrate stakeholder management, cultural guidance, and end-to-end process support, effectively serving as an knowledgeable partner that navigates both the technical and customer obsession aspects of product development within Amazon's complex environment.

3.2 Strategy

In the strategy phase, I partnered closely with our PM and cross-functional stakeholders to clarify the true customer problem, redefine the product scope, and shape a focused roadmap for delivering the highest-value version of WBAI. Through research synthesis, PM interviews, Tiger Team workshops, and competitive analysis, we moved from a narrow CS-risk feature to a deeply customer-centric 0→1 AI decision-support platform. This phase centered on framing the right problem, rescoping the ambition, prioritizing what to build first, and structuring a roadmap that balanced feasibility with long-term vision.

To determine which features should enter the MVP, I synthesized insights from PM JTBD analysis, early PM interview findings, Tiger Team brainstorming, and technical feasibility discussions. I facilitated prioritization sessions with PM, science, and engineering, using a value–complexity matrix to identify which capabilities would create the strongest decision-making loop with the least friction.

3.3 Design

The first step in the design phase was aligning our UX vision with the scientific architecture that would power WBAI. I partnered closely with the Science team to understand the proposed multi-agent workflow—how the customer agent, expert agents, router agent, and reflection loops would interact to produce credible, Amazon-grounded reasoning. Before jumping into UI, I translated these technical components into early sketches and system diagrams, mapping out how information would flow between agents and where user inputs would fit in. These low-fidelity wireframes became a shared canvas for discussions with Science and Engineering, helping us validate feasibility, clarify agent roles, and ensure we all had a consistent mental model of how WBAI should behave. 

Sketches & Wireframes

 

I quickly drew out sketches of these functionalities with the team to make sure that everyone’s on the same page.

Wireframes

 

I created wireframes and brought interactive prototypes to our potential users for feedback.

Prototypes

AI-Powered Ideation & Document Creation

Brainstorming and ideation are among the most used capabilities in WBAI. An ideation session begins with a simple prompt or uploaded context, and WBAI automatically surfaces customer insights, highlights opportunities, and proposes multiple concept directions to explore.

 

PMs can then refine these ideas through guided loops and instantly generate structured artifacts—such as PRFAQs, BRDs, and product concepts—supported by customer personas, CX insights, and expert agent perspectives.

Virtual Customer Feedback Engine

Virtual Customer Comments bring the voice of the customer directly into a PM’s workflow. After reviewing a PRFAQ, BRD, or concept draft, WBAI’s customer agents generate tangible, scenario-based comments that reflect how real customers might react to the proposed experience. These comments make abstract risks concrete, highlight blind spots, and help PMs empathize with diverse customer perspectives—early enough to influence product direction and strengthen the overall narrative.

3.4 Evaluate

The results of the Working Backwards AI beta were significant.Through usability tests and prototype demos, we collected feedback from 22 senior Product Managers and Program Managers. Users consistently reported higher confidence in their product narratives, faster iteration cycles, and deeper exploration of customer and technical risks. WBAI was repeatedly described as outperforming existing tools by combining the rigor of Working Backwards coaching with AI-powered speed and scale, while introducing new value through virtual customer and expert feedback.

Virtual usability session with PM

What users said ...

“I saved around 50–75% of the time preparing for my PRFAQ review.”

“It picked out three very good risks and directly influenced my roadmap decisions.”

“It’s like having a virtual review meeting.”

“I love this! The agent-based feedback makes it genuinely useful.”

Signals of Impact

1,000+ Amazon PMs onboarded in the first month after launch

76% of users reported Working Backwards AI helped them improve their product idea

Net Promoter Score is 53.5 (Great)

Customer Satisfaction Score is 92.9% (Excellent)

Data as of January 27, 2026, based on the first six weeks following the initial release.

Back to top

shuaiedward123@gmail.com

Working Backwards AI is a generative-AI platform that simulates feedback from virtual customers and domain experts to help PMs refine product ideas and develop stronger PR/FAQ documents. Through multi-agent orchestration, WBAI evaluates concepts, identifies CX risks, and delivers customer-backed insights that turn early ideas into validated product directions.

Working Backwards AI

My Roles

Product Design

UI/UX Design

UX Research

 

 

Tools

Figma

 

Timeline

Feb 2025 - Present

I want to write a PRFAQ document.

I need some guidance.

Working Backwards is Amazon's approach to innovation that starts with the customer and works backward to create products, services, and experiences that truly meet their needs. Rather than starting with what's technically possible or what the business wants, we focus on what would genuinely delight customers.

Today, we'll structure our discussion around the 5 Customer Questions framework. Here's how we'll proceed:

  1. Listen: Who is the customer and what insights do we have about them?
  2. Define: What is the prevailing customer problem/opportunity? What data informed this?
  3. Invent: What is the solution? Why is it the right solution versus alternatives?
  4. Refine: How would we describe the end-to-end customer experience? What is the most important benefit?
  5. Test & Iterate: How will we define and measure success?

Once we've thoroughly explored these questions, I'll help you generate a first-draft PRFAQ document that captures your idea in Amazon's standard format.

Would you like to proceed directly to the Listen stage, or do you have any questions about the Working Backwards process first?

Was this information helpful?

I can help you with writing a PRFAQ (Press Release/Frequently Asked Questions). Before we begin, I'd like to know your preference:

  1. Guide me through the Working Backwards process to write a PRFAQ.
  2. I'm familiar with the PRFAQ format and I'm ready to start writing!

Was this information helpful?

Message Working Backwards AI

Usage is subject to data handling guidelines.

Working

Backwards ai

My projects

Help

WBAI rapidly generates customer problems, opportunity spaces, and concept directions from a simple prompt—helping PMs explore and shape ideas without long chat interactions.

AI-Powered Ideation

WBAI rapidly generates customer problems, opportunity spaces, and concept directions from a simple prompt—helping PMs explore and shape ideas without long chat interactions.

Working

Backwards ai

My projects

Help

Message Working Backwards AI

I can help you with writing a PRFAQ (Press Release/Frequently Asked Questions). Before we begin, I'd like to know your preference:

  1. Guide me through the Working Backwards process to write a PRFAQ.
  2. I'm familiar with the PRFAQ format and I'm ready to start writing!

I will generate an example PRFAQ for you, skipping the Working Backwards questions process. Here’s a sample PRFAQ.

Created PRFAQ document

I want to write a PRFAQ for Amazon Haul.

Let’s write a sample PRFAQ and skip the Working Backwards questions process.

View all versions

Export

Comments

Customer Personas

PRFAQ - Amazon Haul

SEATTLE — Amazon.com (NASDAQ: AMZN) today announced Amazon Haul, a new delivery option that lets customers choose a specific day to receive all their Amazon orders from the previous week, reducing delivery trips and offering more predictable delivery times.

Starting today, Prime members in select U.S. cities can opt to receive all their Amazon purchases in a single weekly delivery on their preferred day. This new service helps customers who want to ensure they're home for deliveries while also reducing Amazon's carbon footprint through consolidated shipping.

"Our customers have told us they want more control over when their packages arrive, and they care about sustainability," said [Senior VP of Amazon Operations]. "Amazon Haul addresses both needs by letting customers choose their delivery day while significantly reducing the number of delivery trips to their homes."

With Amazon Haul, customers simply select their preferred delivery day during checkout. All orders placed throughout the week are automatically consolidated and delivered together on their chosen day. The service is free for Prime members.

"As a working parent, knowing exactly when my packages will arrive has been game-changing," said Sarah Chen, an Amazon Haul beta tester in Seattle. "Instead of multiple deliveries throughout the week, I get everything on Saturdays when I'm home. It's more convenient and I feel good about reducing delivery trips to my house."

Based on the service description, here are relevant customer personas and their pain points:

PersonaDescriptionPain PointsThe Busy ProfessionalWorking parent who values predictability and wants weekend deliveries- Missing packages during work hours

  • Unpredictable delivery times
  • Multiple disruptions throughout week | | The Eco-Conscious Consumer | Someone who prioritizes sustainability and environmental impact | - Guilt over multiple delivery trips
  • Excessive packaging waste
  • High carbon footprint | | The Schedule Optimizer | Customer who wants control over delivery timing | - Lack of delivery predictability
  • Difficulty planning around arrivals
  • Random delivery windows | | The Regular Prime Shopper | Frequent Amazon customer making multiple weekly purchases | - Too many separate deliveries
  • Package coordination hassle
  • Storage management issues |

FAQ

Q: How does Amazon Haul work? A: Customers select their preferred delivery day during checkout. Orders placed throughout the week are held at our fulfillment centers and consolidated for delivery on their chosen day. Customers can change their preferred day anytime.

Q: Is there an extra cost for Amazon Haul? A: No, Amazon Haul is included free with Prime membership.

Q: What if I need an item urgently? A: Customers can still select standard Prime delivery options for urgent items while maintaining Amazon Haul for other orders.

Q: Which cities have Amazon Haul? A: The service is launching in Seattle, Los Angeles, New York City, and Chicago, with plans to expand to additional cities throughout 2024-2025.

Q: How does this help sustainability? A: By consolidating multiple deliveries into one, we reduce the number of delivery trips and associated carbon emissions. Initial pilots show up to 30% reduction in last-mile delivery emissions.

Q: What happens if I'm not home on my delivery day? A: Customers can provide delivery instructions or select an Amazon Hub Locker as their delivery location. If no one is available to receive the delivery, we'll follow standard Amazon delivery procedures.

Documents Generation & Refinement

WBAI simulates targeted feedback from virtual customers and domain experts, surfacing blind spots and CX risks early so teams can strengthen their product direction.

View all versions

Export

Comments

Customer Personas

PRFAQ - Amazon Haul

SEATTLE—Amazon.com (NASDAQ: AMZN) today announced Amazon Haul, a new delivery option that lets customers choose a specific day to receive all their Amazon orders from the previous week, reducing delivery trips and offering more predictable delivery times.

Starting today, Prime members in select U.S. cities can opt to receive all their Amazon purchases in a single weekly delivery on their preferred day. This new service helps customers who want to ensure they're home for deliveries while also reducing Amazon's carbon footprint through consolidated shipping.

"Our customers have told us they want more control over when their packages arrive, and they care about sustainability," said [Senior VP of Amazon Operations]. "Amazon Haul addresses both needs by letting customers choose their delivery day while significantly reducing the number of delivery trips to their homes."

With Amazon Haul, customers simply select their preferred delivery day during checkout. All orders placed throughout the week are automatically consolidated and delivered together on their chosen day. The service is free for Prime members.

"As a working parent, knowing exactly when my packages will arrive has been game-changing," said Sarah Chen, an Amazon Haul beta tester in Seattle. "Instead of multiple deliveries throughout the week, I get everything on Saturdays when I'm home. It's more convenient and I feel good about reducing delivery trips to my house."

Based on the service description, here are relevant customer personas and their pain points:

PersonaDescriptionPain PointsThe Busy ProfessionalWorking parent who values predictability and wants weekend deliveries- Missing packages during work hours

  • Unpredictable delivery times
  • Multiple disruptions throughout week | | The Eco-Conscious Consumer | Someone who prioritizes sustainability and environmental impact | - Guilt over multiple delivery trips
  • Excessive packaging waste
  • High carbon footprint | | The Schedule Optimizer | Customer who wants control over delivery timing | - Lack of delivery predictability
  • Difficulty planning around arrivals
  • Random delivery windows | | The Regular Prime Shopper | Frequent Amazon customer making multiple weekly purchases | - Too many separate deliveries
  • Package coordination hassle
  • Storage management issues |

FAQ

Q: How does Amazon Haul work? A: Customers select their preferred delivery day during checkout. Orders placed throughout the week are held at our fulfillment centers and consolidated for delivery on their chosen day. Customers can change their preferred day anytime.

Q: Is there an extra cost for Amazon Haul? A: No, Amazon Haul is included free with Prime membership.

Q: What if I need an item urgently? A: Customers can still select standard Prime delivery options for urgent items while maintaining Amazon Haul for other orders.

Q: Which cities have Amazon Haul? A: The service is launching in Seattle, Los Angeles, New York City, and Chicago, with plans to expand to additional cities throughout 2024-2025.

Q: How does this help sustainability? A: By consolidating multiple deliveries into one, we reduce the number of delivery trips and associated carbon emissions. Initial pilots show up to 30% reduction in last-mile delivery emissions.

Q: What happens if I'm not home on my delivery day? A: Customers can provide delivery instructions or select an Amazon Hub Locker as their delivery location. If no one is available to receive the delivery, we'll follow standard Amazon delivery procedures.

Shuai Xu

Reply or @ mention someone

While I appreciate the focus on delivery control, as a busy parent, I need to know specifically how flexible these delivery windows are. Will I be able to select evening deliveries after my kids are home from activities, or weekend times when I'm not juggling work and family commitments?

 

Recommended Action: Update the quote to include specific time window options that resonate with busy families.

Busy Parent

10:02 AM

BP

Was this information helpful?

Resolve

Consider adding explicit messaging about tracking status anomalies during customer clearance. CS data shows orders may incorrectly display ‘out for delivery’ while still in transit through customers, which drives customer contacts.

Customer Service Expert

9:42 AM

CS

Resolve

Consider adding a customer FAQ addressing the mobile-only limitation at launch, as CS data shows customers contacting support when unable to view orders on desktop.

Customer Service Expert

9:40 AM

CS

Resolve

Comments Filter

Resolve all

Working

Backwards ai

My projects

Help

Virtual Customer & Expert Feedback

PMs can’t access customer insights easily.

PM: Every day I’m trying to understand what customers need…but all the information lives in different places. I spend too much time manually connecting insights across disconnected systems ...

2.1 To understand the problem, let’s step into a PM’s day ...

PMs lack early, objective feedback

PM: When I write a PRFAQ, I’m constantly unsure whether I’m focusing on the right customer, using the right insights, or crafting the narrative correctly. The worst part? I usually don’t realize I’m on the wrong path until the review meeting—after investing a ton of time and energy. I wish I had someone who could challenge my thinking earlier, before I get too far.

PMs don’t know when or how to involve the right experts

PM: Half of my anxiety comes from not knowing which expert I’m supposed to talk to.There are so many domain owners across Amazon, and every team sees risk differently. I hate the feeling of discovering—weeks later—that I should’ve involved CS or Tech much earlier. It makes me feel like I’m guessing my way through the process.

2.2 When PM Pain Becomes Amazon Problems

PM friction doesn’t stay inside the team — it scales into costly customer pain and business risk.

At Amazon’s scale, small product decisions can have outsized consequences.

When customer experience issues are discovered after launch, they don’t affect a handful of users—they translate into millions of customer contacts and significant operational cost every year.

Active Amazon customers

315M

CSA-handled customer contacts per year

438M

Annual customer service cost

$1.28B

03 My Approach

3.1

Research

Competitive Analysis

PM Interviews

Workflow Mapping

Ideation Workshops

3.2

Strategy

Problem Framing

Product Re-scoping

Feature Prioritization

Roadmap Creation

3.3

Design

Wireframes

Multi-Agent Architecture

Hi-fi Design

Interactive Prototype

3.4

Evaluate

Usability Testing

Design Iterations

Team Presentation

My Contribution

 

As the Lead UX Designer on WBAI, I reframed the initial CS-risk module into a full 0→1 PM decision-support system by synthesizing research, PM workflow insights, and leadership feedback. I led competitive analysis, workflow mapping, and ideation workshops, and used these findings to define the product direction, multi-agent architecture, core IA, user flows, and the roadmap for the MVP and Beta launch.

 

I designed the end-to-end experience—from ideation and PRFAQ generation to the document workspace and multi-agent comment interactions—while partnering closely with science and engineering to establish virtual customer fidelity, trust mechanisms, and technical feasibility. I validated the product through Beta usability testing, guided key iterations toward V2, and shaped the future vision.

3.1 Research

Competitive Analysis

 

I first examined the market to understand whether existing AI products can help PMs identify customer needs more easily, provide reliable feedback during document writing, and accurately simulate real virtual customers and domain experts.

I found that:

 

  • Tools like ChatGPT can brainstorm or rewrite content, but their responses are generic, because they do not have access to Amazon’s customer data, CX defects, or Working Backwards principles.
  • Writing tools such as Notion AI improve clarity and structure, but they lack critical reasoning and cannot challenge PM assumptions or identify missing customer problems.
  • All external AI tools operate as isolated chatboxes, meaning PMs must manually copy insights across multiple systems, losing context and creating fragmented workflows.

 

Therefore, I want to create a tool that is tailored to the needs of Amazon PMs—one that combines real customer data, domain-expert reasoning, and the Working Backwards methodology. Our goal is to help PMs quickly understand true customer problems, uncover blind spots, strengthen product narratives, and make better decisions from ideation to PRFAQ completion.

PM Interviews

 

To test the early concept of a Piper-based CS risk–identification module, I built initial design explorations and conducted 5 PM interviews to understand what builders truly needed. These sessions helped evaluate whether a “CX risk predictor” delivered meaningful value or whether the opportunity should expand.

I found that:

 

Across participants, I consistently observed several pain points and unmet needs:

 

    • PMs wanted the tool to help them incorporate risks directly into their PRFAQs, rather than forcing them to manually rewrite sections afterward.
    • Many asked for the ability to reference existing Amazon solutions or past implementations, as they often suspect “someone in Amazon has already solved this problem.”
    • PMs valued the AI-generated customer quotes but needed clearer priority, ownership, and actionability behind each risk.
    • Multiple PMs needed support to differentiate internal vs. external personas, and requested stakeholder-specific views (e.g., Legal, CS, Ops).
    • The two-panel layout was intuitive, but the system needed clearer explanation of output structure, numbering logic, and feedback controls.
    • PMs expressed interest in deeper insights, such as connections to COEs, incident reports, mitigation strategies, and senior-leadership-level questions.

 

Quotes:

 

  • “I don’t want to spend another two hours rewriting the PRFAQ. I want the tool to help me incorporate these risks directly.” — PM, Ads
  • “The output is helpful, but once I get the risks, I’m not sure what to do next. Who owns each one? What actions should I take?” — PM, Amazon Business
  • Someone in Amazon has usually built something similar. I’d love if the tool could point me to existing implementations or who to contact.” — PM, Retail
  • The personas were surprisingly useful. One of them surfaced something we hadn’t considered.” — PM, Amazon Business
  • This could save us a whole stakeholder meeting if the tool can show the risks and we can align async.” — PM, Prime Video
  • Identifying risks isn’t the hard part. The hard part is what comes after—assigning action items, owners, due dates.” — PM, Audible

Ideation Workshop

 

To better understand how PMs surface CX risks and make early product decisions, I led a cross-functional ideation workshop with PMs, TPMs and Tech team partners. We mapped their current workflows, pain points, and expectations around early-stage product discovery.

We found that:

 

  • PMs struggle to anticipate real customer reactions early, often relying on intuition instead of structured customer signals.
  • It’s unclear which experts to involve and when, leading to fragmented collaboration and rework.
  • Customer insights are scattered across multiple internal systems, making it difficult to form a cohesive understanding of risks.
  • Current tools feel reactive, surfacing CX issues too late in the process, often near launch.
  • Teams use inconsistent processes, resulting in variable document quality and gaps in Working Backwards thinking.

 

 

The key insight from the ideation sessions is that Product Managers need more than just document templates or writing tools. They require an intelligent, empathetic system that understands Amazon's culture, reduces cognitive load, and provides comprehensive support throughout the product development lifecycle. This system should seamlessly integrate stakeholder management, cultural guidance, and end-to-end process support, effectively serving as an knowledgeable partner that navigates both the technical and customer obsession aspects of product development within Amazon's complex environment.

3.2 Strategy

In the strategy phase, I partnered closely with our PM and cross-functional stakeholders to clarify the true customer problem, redefine the product scope, and shape a focused roadmap for delivering the highest-value version of WBAI. Through research synthesis, PM interviews, Tiger Team workshops, and competitive analysis, we moved from a narrow CS-risk feature to a deeply customer-centric 0→1 AI decision-support platform. This phase centered on framing the right problem, rescoping the ambition, prioritizing what to build first, and structuring a roadmap that balanced feasibility with long-term vision.

To determine which features should enter the MVP, I synthesized insights from PM JTBD analysis, early PM interview findings, Tiger Team brainstorming, and technical feasibility discussions. I facilitated prioritization sessions with PM, science, and engineering, using a value–complexity matrix to identify which capabilities would create the strongest decision-making loop with the least friction.

3.3 Design

The first step in the design phase was aligning our UX vision with the scientific architecture that would power WBAI. I partnered closely with the Science team to understand the proposed multi-agent workflow—how the customer agent, expert agents, router agent, and reflection loops would interact to produce credible, Amazon-grounded reasoning. Before jumping into UI, I translated these technical components into early sketches and system diagrams, mapping out how information would flow between agents and where user inputs would fit in. These low-fidelity wireframes became a shared canvas for discussions with Science and Engineering, helping us validate feasibility, clarify agent roles, and ensure we all had a consistent mental model of how WBAI should behave. 

Sketches & Wireframes

 

I quickly drew out sketches of these functionalities with the team to make sure that everyone’s on the same page.

Wireframes

 

I created wireframes and brought interactive prototypes to our potential users for feedback.

Prototypes

AI-Powered Ideation & Document Creation

Brainstorming and ideation are among the most used capabilities in WBAI. An ideation session begins with a simple prompt or uploaded context, and WBAI automatically surfaces customer insights, highlights opportunities, and proposes multiple concept directions to explore.

 

PMs can then refine these ideas through guided loops and instantly generate structured artifacts—such as PRFAQs, BRDs, and product concepts—supported by customer personas, CX insights, and expert agent perspectives.

Virtual Customer Feedback Engine

Virtual Customer Comments bring the voice of the customer directly into a PM’s workflow. After reviewing a PRFAQ, BRD, or concept draft, WBAI’s customer agents generate tangible, scenario-based comments that reflect how real customers might react to the proposed experience. These comments make abstract risks concrete, highlight blind spots, and help PMs empathize with diverse customer perspectives—early enough to influence product direction and strengthen the overall narrative.

3.4 Evaluate

The results of the Working Backwards AI beta were significant.Through usability tests and prototype demos, we collected feedback from 22 senior Product Managers and Program Managers. Users consistently reported higher confidence in their product narratives, faster iteration cycles, and deeper exploration of customer and technical risks. WBAI was repeatedly described as outperforming existing tools by combining the rigor of Working Backwards coaching with AI-powered speed and scale, while introducing new value through virtual customer and expert feedback.

Virtual usability session with PM

What users said ...

“I saved around 50–75% of the time preparing for my PRFAQ review.”

“It picked out three very good risks and directly influenced my roadmap decisions.”

“It’s like having a virtual review meeting.”

“The product gave me interesting opportunities that I missed in my planning!”

Signals of Impact

1,000+ Amazon PMs onboarded in the first month after launch

76% of users reported Working Backwards AI helped them improve their product idea

Net Promoter Score is 53.5 (Great)

Customer Satisfaction Score is 92.9% (Excellent)

Data as of January 27, 2026, based on the first six weeks following the initial release.

shuaiedward123@gmail.com

Working Backwards AI is a generative-AI platform that simulates feedback from virtual customers and domain experts to help PMs refine product ideas and develop stronger PR/FAQ documents. Through multi-agent orchestration, WBAI evaluates concepts, identifies CX risks, and delivers customer-backed insights that turn early ideas into validated product directions.

Working Backwards AI

My Roles

Product Design

UI/UX Design

UX Research

 

 

Tools

Figma

 

Timeline

Feb 2025 - Present

I want to write a PRFAQ document.

I need some guidance.

Working Backwards is Amazon's approach to innovation that starts with the customer and works backward to create products, services, and experiences that truly meet their needs. Rather than starting with what's technically possible or what the business wants, we focus on what would genuinely delight customers.

Today, we'll structure our discussion around the 5 Customer Questions framework. Here's how we'll proceed:

  1. Listen: Who is the customer and what insights do we have about them?
  2. Define: What is the prevailing customer problem/opportunity? What data informed this?
  3. Invent: What is the solution? Why is it the right solution versus alternatives?
  4. Refine: How would we describe the end-to-end customer experience? What is the most important benefit?
  5. Test & Iterate: How will we define and measure success?

Once we've thoroughly explored these questions, I'll help you generate a first-draft PRFAQ document that captures your idea in Amazon's standard format.

Would you like to proceed directly to the Listen stage, or do you have any questions about the Working Backwards process first?

Was this information helpful?

I can help you with writing a PRFAQ (Press Release/Frequently Asked Questions). Before we begin, I'd like to know your preference:

  1. Guide me through the Working Backwards process to write a PRFAQ.
  2. I'm familiar with the PRFAQ format and I'm ready to start writing!

Was this information helpful?

Message Working Backwards AI

Usage is subject to data handling guidelines.

Working

Backwards ai

My projects

Help

WBAI rapidly generates customer problems, opportunity spaces, and concept directions from a simple prompt—helping PMs explore and shape ideas without long chat interactions.

AI-Powered Ideation

WBAI rapidly generates customer problems, opportunity spaces, and concept directions from a simple prompt—helping PMs explore and shape ideas without long chat interactions.

Working

Backwards ai

My projects

Help

Message Working Backwards AI

I can help you with writing a PRFAQ (Press Release/Frequently Asked Questions). Before we begin, I'd like to know your preference:

  1. Guide me through the Working Backwards process to write a PRFAQ.
  2. I'm familiar with the PRFAQ format and I'm ready to start writing!

I will generate an example PRFAQ for you, skipping the Working Backwards questions process. Here’s a sample PRFAQ.

Created PRFAQ document

I want to write a PRFAQ for Amazon Haul.

Let’s write a sample PRFAQ and skip the Working Backwards questions process.

View all versions

Export

Comments

Customer Personas

PRFAQ - Amazon Haul

SEATTLE — Amazon.com (NASDAQ: AMZN) today announced Amazon Haul, a new delivery option that lets customers choose a specific day to receive all their Amazon orders from the previous week, reducing delivery trips and offering more predictable delivery times.

Starting today, Prime members in select U.S. cities can opt to receive all their Amazon purchases in a single weekly delivery on their preferred day. This new service helps customers who want to ensure they're home for deliveries while also reducing Amazon's carbon footprint through consolidated shipping.

"Our customers have told us they want more control over when their packages arrive, and they care about sustainability," said [Senior VP of Amazon Operations]. "Amazon Haul addresses both needs by letting customers choose their delivery day while significantly reducing the number of delivery trips to their homes."

With Amazon Haul, customers simply select their preferred delivery day during checkout. All orders placed throughout the week are automatically consolidated and delivered together on their chosen day. The service is free for Prime members.

"As a working parent, knowing exactly when my packages will arrive has been game-changing," said Sarah Chen, an Amazon Haul beta tester in Seattle. "Instead of multiple deliveries throughout the week, I get everything on Saturdays when I'm home. It's more convenient and I feel good about reducing delivery trips to my house."

Based on the service description, here are relevant customer personas and their pain points:

PersonaDescriptionPain PointsThe Busy ProfessionalWorking parent who values predictability and wants weekend deliveries- Missing packages during work hours

  • Unpredictable delivery times
  • Multiple disruptions throughout week | | The Eco-Conscious Consumer | Someone who prioritizes sustainability and environmental impact | - Guilt over multiple delivery trips
  • Excessive packaging waste
  • High carbon footprint | | The Schedule Optimizer | Customer who wants control over delivery timing | - Lack of delivery predictability
  • Difficulty planning around arrivals
  • Random delivery windows | | The Regular Prime Shopper | Frequent Amazon customer making multiple weekly purchases | - Too many separate deliveries
  • Package coordination hassle
  • Storage management issues |

FAQ

Q: How does Amazon Haul work? A: Customers select their preferred delivery day during checkout. Orders placed throughout the week are held at our fulfillment centers and consolidated for delivery on their chosen day. Customers can change their preferred day anytime.

Q: Is there an extra cost for Amazon Haul? A: No, Amazon Haul is included free with Prime membership.

Q: What if I need an item urgently? A: Customers can still select standard Prime delivery options for urgent items while maintaining Amazon Haul for other orders.

Q: Which cities have Amazon Haul? A: The service is launching in Seattle, Los Angeles, New York City, and Chicago, with plans to expand to additional cities throughout 2024-2025.

Q: How does this help sustainability? A: By consolidating multiple deliveries into one, we reduce the number of delivery trips and associated carbon emissions. Initial pilots show up to 30% reduction in last-mile delivery emissions.

Q: What happens if I'm not home on my delivery day? A: Customers can provide delivery instructions or select an Amazon Hub Locker as their delivery location. If no one is available to receive the delivery, we'll follow standard Amazon delivery procedures.

Documents Generation & Refinement

WBAI simulates targeted feedback from virtual customers and domain experts, surfacing blind spots and CX risks early so teams can strengthen their product direction.

View all versions

Export

Comments

Customer Personas

PRFAQ - Amazon Haul

SEATTLE—Amazon.com (NASDAQ: AMZN) today announced Amazon Haul, a new delivery option that lets customers choose a specific day to receive all their Amazon orders from the previous week, reducing delivery trips and offering more predictable delivery times.

Starting today, Prime members in select U.S. cities can opt to receive all their Amazon purchases in a single weekly delivery on their preferred day. This new service helps customers who want to ensure they're home for deliveries while also reducing Amazon's carbon footprint through consolidated shipping.

"Our customers have told us they want more control over when their packages arrive, and they care about sustainability," said [Senior VP of Amazon Operations]. "Amazon Haul addresses both needs by letting customers choose their delivery day while significantly reducing the number of delivery trips to their homes."

With Amazon Haul, customers simply select their preferred delivery day during checkout. All orders placed throughout the week are automatically consolidated and delivered together on their chosen day. The service is free for Prime members.

"As a working parent, knowing exactly when my packages will arrive has been game-changing," said Sarah Chen, an Amazon Haul beta tester in Seattle. "Instead of multiple deliveries throughout the week, I get everything on Saturdays when I'm home. It's more convenient and I feel good about reducing delivery trips to my house."

Based on the service description, here are relevant customer personas and their pain points:

PersonaDescriptionPain PointsThe Busy ProfessionalWorking parent who values predictability and wants weekend deliveries- Missing packages during work hours

  • Unpredictable delivery times
  • Multiple disruptions throughout week | | The Eco-Conscious Consumer | Someone who prioritizes sustainability and environmental impact | - Guilt over multiple delivery trips
  • Excessive packaging waste
  • High carbon footprint | | The Schedule Optimizer | Customer who wants control over delivery timing | - Lack of delivery predictability
  • Difficulty planning around arrivals
  • Random delivery windows | | The Regular Prime Shopper | Frequent Amazon customer making multiple weekly purchases | - Too many separate deliveries
  • Package coordination hassle
  • Storage management issues |

FAQ

Q: How does Amazon Haul work? A: Customers select their preferred delivery day during checkout. Orders placed throughout the week are held at our fulfillment centers and consolidated for delivery on their chosen day. Customers can change their preferred day anytime.

Q: Is there an extra cost for Amazon Haul? A: No, Amazon Haul is included free with Prime membership.

Q: What if I need an item urgently? A: Customers can still select standard Prime delivery options for urgent items while maintaining Amazon Haul for other orders.

Q: Which cities have Amazon Haul? A: The service is launching in Seattle, Los Angeles, New York City, and Chicago, with plans to expand to additional cities throughout 2024-2025.

Q: How does this help sustainability? A: By consolidating multiple deliveries into one, we reduce the number of delivery trips and associated carbon emissions. Initial pilots show up to 30% reduction in last-mile delivery emissions.

Q: What happens if I'm not home on my delivery day? A: Customers can provide delivery instructions or select an Amazon Hub Locker as their delivery location. If no one is available to receive the delivery, we'll follow standard Amazon delivery procedures.

Shuai Xu

Reply or @ mention someone

While I appreciate the focus on delivery control, as a busy parent, I need to know specifically how flexible these delivery windows are. Will I be able to select evening deliveries after my kids are home from activities, or weekend times when I'm not juggling work and family commitments?

 

Recommended Action: Update the quote to include specific time window options that resonate with busy families.

Busy Parent

10:02 AM

BP

Was this information helpful?

Resolve

Consider adding explicit messaging about tracking status anomalies during customer clearance. CS data shows orders may incorrectly display ‘out for delivery’ while still in transit through customers, which drives customer contacts.

Customer Service Expert

9:42 AM

CS

Resolve

Consider adding a customer FAQ addressing the mobile-only limitation at launch, as CS data shows customers contacting support when unable to view orders on desktop.

Customer Service Expert

9:40 AM

CS

Resolve

Comments Filter

Resolve all

Working

Backwards ai

My projects

Help

Virtual Customer & Expert Feedback

PMs can’t access customer insights easily.

PM: Every day I’m trying to understand what customers need…but all the information lives in different places. I spend too much time manually connecting insights across disconnected systems ...

2.1 To understand the problem, let’s step into a PM’s day ...

PMs lack early, objective feedback

PM: When I write a PRFAQ, I’m constantly unsure whether I’m focusing on the right customer, using the right insights, or crafting the narrative correctly. The worst part? I usually don’t realize I’m on the wrong path until the review meeting—after investing a ton of time and energy. I wish I had someone who could challenge my thinking earlier, before I get too far.

PMs don’t know when or how to involve the right experts

PM: Half of my anxiety comes from not knowing which expert I’m supposed to talk to.There are so many domain owners across Amazon, and every team sees risk differently. I hate the feeling of discovering—weeks later—that I should’ve involved CS or Tech much earlier. It makes me feel like I’m guessing my way through the process.

2.2 When PM Pain Becomes Amazon Problems

PM friction doesn’t stay inside the team — it scales into costly customer pain and business risk.

At Amazon’s scale, small product decisions can have outsized consequences.

When customer experience issues are discovered after launch, they don’t affect a handful of users—they translate into millions of customer contacts and significant operational cost every year.

Active Amazon customers

315M

CSA-handled customer contacts per year

438M

Annual customer service cost

$1.28B

03 My Approach

3.1

Research

Competitive Analysis

PM Interviews

Workflow Mapping

Ideation Workshops

3.2

Strategy

Problem Framing

Product Re-scoping

Feature Prioritization

Roadmap Creation

3.3

Design

Wireframes

Multi-Agent Architecture

Hi-fi Design

Interactive Prototype

3.4

Evaluate

Usability Testing

Design Iterations

Team Presentation

My Contribution

 

As the Lead UX Designer on WBAI, I reframed the initial CS-risk module into a full 0→1 PM decision-support system by synthesizing research, PM workflow insights, and leadership feedback. I led competitive analysis, workflow mapping, and ideation workshops, and used these findings to define the product direction, multi-agent architecture, core IA, user flows, and the roadmap for the MVP and Beta launch.

 

I designed the end-to-end experience—from ideation and PRFAQ generation to the document workspace and multi-agent comment interactions—while partnering closely with science and engineering to establish virtual customer fidelity, trust mechanisms, and technical feasibility. I validated the product through Beta usability testing, guided key iterations toward V2, and shaped the future vision.

3.1 Research

Competitive Analysis

 

I first examined the market to understand whether existing AI products can help PMs identify customer needs more easily, provide reliable feedback during document writing, and accurately simulate real virtual customers and domain experts.

I found that:

 

  • Tools like ChatGPT can brainstorm or rewrite content, but their responses are generic, because they do not have access to Amazon’s customer data, CX defects, or Working Backwards principles.
  • Writing tools such as Notion AI improve clarity and structure, but they lack critical reasoning and cannot challenge PM assumptions or identify missing customer problems.
  • All external AI tools operate as isolated chatboxes, meaning PMs must manually copy insights across multiple systems, losing context and creating fragmented workflows.

 

Therefore, I want to create a tool that is tailored to the needs of Amazon PMs—one that combines real customer data, domain-expert reasoning, and the Working Backwards methodology. Our goal is to help PMs quickly understand true customer problems, uncover blind spots, strengthen product narratives, and make better decisions from ideation to PRFAQ completion.

PM Interviews

 

To test the early concept of a Piper-based CS risk–identification module, I built initial design explorations and conducted 5 PM interviews to understand what builders truly needed. These sessions helped evaluate whether a “CX risk predictor” delivered meaningful value or whether the opportunity should expand.

I found that:

 

Across participants, I consistently observed several pain points and unmet needs:

 

    • PMs wanted the tool to help them incorporate risks directly into their PRFAQs, rather than forcing them to manually rewrite sections afterward.
    • Many asked for the ability to reference existing Amazon solutions or past implementations, as they often suspect “someone in Amazon has already solved this problem.”
    • PMs valued the AI-generated customer quotes but needed clearer priority, ownership, and actionability behind each risk.
    • Multiple PMs needed support to differentiate internal vs. external personas, and requested stakeholder-specific views (e.g., Legal, CS, Ops).
    • The two-panel layout was intuitive, but the system needed clearer explanation of output structure, numbering logic, and feedback controls.
    • PMs expressed interest in deeper insights, such as connections to COEs, incident reports, mitigation strategies, and senior-leadership-level questions.

 

Quotes:

 

  • “I don’t want to spend another two hours rewriting the PRFAQ. I want the tool to help me incorporate these risks directly.” — PM, Ads
  • “The output is helpful, but once I get the risks, I’m not sure what to do next. Who owns each one? What actions should I take?” — PM, Amazon Business
  • Someone in Amazon has usually built something similar. I’d love if the tool could point me to existing implementations or who to contact.” — PM, Retail
  • The personas were surprisingly useful. One of them surfaced something we hadn’t considered.” — PM, Amazon Business
  • This could save us a whole stakeholder meeting if the tool can show the risks and we can align async.” — PM, Prime Video
  • Identifying risks isn’t the hard part. The hard part is what comes after—assigning action items, owners, due dates.” — PM, Audible

Ideation Workshop

 

To better understand how PMs surface CX risks and make early product decisions, I led a cross-functional ideation workshop with PMs, TPMs and Tech team partners. We mapped their current workflows, pain points, and expectations around early-stage product discovery.

We found that:

 

  • PMs struggle to anticipate real customer reactions early, often relying on intuition instead of structured customer signals.
  • It’s unclear which experts to involve and when, leading to fragmented collaboration and rework.
  • Customer insights are scattered across multiple internal systems, making it difficult to form a cohesive understanding of risks.
  • Current tools feel reactive, surfacing CX issues too late in the process, often near launch.
  • Teams use inconsistent processes, resulting in variable document quality and gaps in Working Backwards thinking.

 

 

The key insight from the ideation sessions is that Product Managers need more than just document templates or writing tools. They require an intelligent, empathetic system that understands Amazon's culture, reduces cognitive load, and provides comprehensive support throughout the product development lifecycle. This system should seamlessly integrate stakeholder management, cultural guidance, and end-to-end process support, effectively serving as an knowledgeable partner that navigates both the technical and customer obsession aspects of product development within Amazon's complex environment.

3.2 Strategy

In the strategy phase, I partnered closely with our PM and cross-functional stakeholders to clarify the true customer problem, redefine the product scope, and shape a focused roadmap for delivering the highest-value version of WBAI. Through research synthesis, PM interviews, Tiger Team workshops, and competitive analysis, we moved from a narrow CS-risk feature to a deeply customer-centric 0→1 AI decision-support platform. This phase centered on framing the right problem, rescoping the ambition, prioritizing what to build first, and structuring a roadmap that balanced feasibility with long-term vision.

To determine which features should enter the MVP, I synthesized insights from PM JTBD analysis, early PM interview findings, Tiger Team brainstorming, and technical feasibility discussions. I facilitated prioritization sessions with PM, science, and engineering, using a value–complexity matrix to identify which capabilities would create the strongest decision-making loop with the least friction.

3.3 Design

The first step in the design phase was aligning our UX vision with the scientific architecture that would power WBAI. I partnered closely with the Science team to understand the proposed multi-agent workflow—how the customer agent, expert agents, router agent, and reflection loops would interact to produce credible, Amazon-grounded reasoning. Before jumping into UI, I translated these technical components into early sketches and system diagrams, mapping out how information would flow between agents and where user inputs would fit in. These low-fidelity wireframes became a shared canvas for discussions with Science and Engineering, helping us validate feasibility, clarify agent roles, and ensure we all had a consistent mental model of how WBAI should behave. 

Sketches & Wireframes

 

I quickly drew out sketches of these functionalities with the team to make sure that everyone’s on the same page.

Wireframes

 

I created wireframes and brought interactive prototypes to our potential users for feedback.

Prototypes

AI-Powered Ideation & Document Creation

Brainstorming and ideation are among the most used capabilities in WBAI. An ideation session begins with a simple prompt or uploaded context, and WBAI automatically surfaces customer insights, highlights opportunities, and proposes multiple concept directions to explore.

 

PMs can then refine these ideas through guided loops and instantly generate structured artifacts—such as PRFAQs, BRDs, and product concepts—supported by customer personas, CX insights, and expert agent perspectives.

Virtual Customer Feedback Engine

Virtual Customer Comments bring the voice of the customer directly into a PM’s workflow. After reviewing a PRFAQ, BRD, or concept draft, WBAI’s customer agents generate tangible, scenario-based comments that reflect how real customers might react to the proposed experience. These comments make abstract risks concrete, highlight blind spots, and help PMs empathize with diverse customer perspectives—early enough to influence product direction and strengthen the overall narrative.

3.4 Evaluate

The results of the Working Backwards AI beta were significant.Through usability tests and prototype demos, we collected feedback from 22 senior Product Managers and Program Managers. Users consistently reported higher confidence in their product narratives, faster iteration cycles, and deeper exploration of customer and technical risks. WBAI was repeatedly described as outperforming existing tools by combining the rigor of Working Backwards coaching with AI-powered speed and scale, while introducing new value through virtual customer and expert feedback.

Virtual usability session with PM

What users said ...

“I saved around 50–75% of the time preparing for my PRFAQ review.”

“It picked out three very good risks and directly influenced my roadmap decisions.”

“It’s like having a virtual review meeting.”

“The product gave me interesting opportunities that I missed in my planning!”

Signals of Impact

1,000+ Amazon PMs onboarded in the first month after launch

76% of users reported Working Backwards AI helped them improve their product idea

Net Promoter Score is 53.5 (Great)

Customer Satisfaction Score is 92.9% (Excellent)

Data as of January 27, 2026, based on the first six weeks following the initial release.